12  Further Examples of Conditional Process Analysis

In this chapter [Hayes built] on the foundation laid by stepping through an analysis of a more complicated conditional process model that include[d] moderation of both the indirect effects in a simple mediation model. [He did] so by first using a piecemeal approach that focuse[d] on each pathway in the model. With some understanding gained by this examination of the components in the process, [he brought] the pieces together into an integrated conditional process analysis…

When an indirect effect of \(X\) on \(Y\) through \(M\) is moderated, we call this phenomenon moderated mediation. In such a scenario, the mechanism represented by the \(X \rightarrow M \rightarrow Y\) chain of events operates to varying degrees (or not at all) for certain people or in certain contexts. A similar-sounding phenomenon is mediated moderation, which refers to the scenario in which an interaction between X and some moderator \(W\) on \(Y\) is carried through a mediator \(M\). [We’ll see] in this chapter that a mediated moderation analysis is really nothing other than a mediation analysis with the product of two variables serving as the causal agent of focus. (Hayes, 2018, p. 432)

12.1 Revisiting the disaster framing study

Here we load a couple necessary packages, load the data, and take a glimpse().

library(tidyverse)

disaster <- read_csv("data/disaster/disaster.csv")

glimpse(disaster)
Rows: 211
Columns: 5
$ id      <dbl> 1, 2, 3, 4, 5, 6, 7, 8, 9, 10, 11, 12, 13, 14, 15, 16, 17, 18, 19, 20, 21, 22, 23, 24, 25, 26, 27, 28, 29, 30, 3…
$ frame   <dbl> 1, 1, 1, 1, 1, 0, 0, 1, 0, 0, 1, 1, 0, 0, 1, 1, 1, 1, 0, 0, 1, 0, 1, 0, 1, 1, 0, 0, 0, 1, 0, 1, 0, 0, 0, 1, 0, 0…
$ donate  <dbl> 5.6, 4.2, 4.2, 4.6, 3.0, 5.0, 4.8, 6.0, 4.2, 4.4, 5.8, 6.2, 6.0, 4.2, 4.4, 5.8, 5.4, 3.4, 7.0, 3.6, 6.0, 4.4, 3.…
$ justify <dbl> 2.95, 2.85, 3.00, 3.30, 5.00, 3.20, 2.90, 1.40, 3.25, 3.55, 1.55, 1.60, 1.65, 2.65, 3.15, 2.25, 2.45, 4.45, 1.00…
$ skeptic <dbl> 1.8, 5.2, 3.2, 1.0, 7.6, 4.2, 4.2, 1.2, 1.8, 8.8, 1.0, 5.4, 2.2, 3.6, 7.8, 1.6, 1.0, 6.4, 3.6, 4.0, 1.4, 2.4, 4.…

Load brms.

library(brms)

At the top of page 433, Hayes fit a simple univariable model

\[Y = b_0 + b_1 X + e_Y,\]

where the \(X\) is frame the \(Y\) is donate. Here’s the model.

model12.1 <- brm(
  data = disaster, 
  family = gaussian,
  donate ~ 1 + frame,
  chains = 4, cores = 4,
  file = "fits/model12.01")

Check the summary.

print(model12.1, digits = 3)
 Family: gaussian 
  Links: mu = identity 
Formula: donate ~ 1 + frame 
   Data: disaster (Number of observations: 211) 
  Draws: 4 chains, each with iter = 2000; warmup = 1000; thin = 1;
         total post-warmup draws = 4000

Regression Coefficients:
          Estimate Est.Error l-95% CI u-95% CI  Rhat Bulk_ESS Tail_ESS
Intercept    4.564     0.129    4.308    4.818 1.000     4106     3057
frame        0.083     0.182   -0.270    0.439 1.002     4287     3075

Further Distributional Parameters:
      Estimate Est.Error l-95% CI u-95% CI  Rhat Bulk_ESS Tail_ESS
sigma    1.326     0.065    1.210    1.458 1.002     3865     3076

Draws were sampled using sampling(NUTS). For each parameter, Bulk_ESS
and Tail_ESS are effective sample size measures, and Rhat is the potential
scale reduction factor on split chains (at convergence, Rhat = 1).

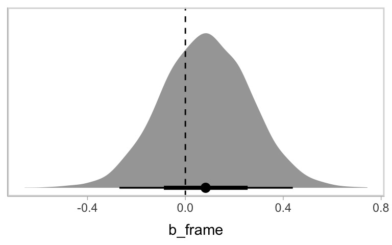
Hayes interpreted the coefficient for frame through the lens of a \(t\) statistic and accompanying \(p\)-value. We’ll just plot the posterior. For the figures in this chapter, we’ll take theme cues from the vignettes from Matthew Kay’s tidybayes package.

library(tidybayes)
theme_set(theme_tidybayes() + cowplot::panel_border())

as_draws_df(model12.1) %>% 
  ggplot(aes(x = b_frame)) +
  stat_halfeye() +
  geom_vline(xintercept = 0, linetype = 2) +
  scale_y_continuous(NULL, breaks = NULL)

Now we fit the moderation model

\[Y = b_0 + b_1 X + b_2 W + b_3 XW + e_Y,\]

where skeptic is the \(W\) variable.

model12.2 <- brm(
  data = disaster, 
  family = gaussian,
  donate ~ 1 + frame + skeptic + frame:skeptic,
  chains = 4, cores = 4,
  file = "fits/model12.02")

Our model12.2 summary matches nicely with the text.

print(model12.2, digits = 3)
 Family: gaussian 
  Links: mu = identity 
Formula: donate ~ 1 + frame + skeptic + frame:skeptic 
   Data: disaster (Number of observations: 211) 
  Draws: 4 chains, each with iter = 2000; warmup = 1000; thin = 1;
         total post-warmup draws = 4000

Regression Coefficients:
              Estimate Est.Error l-95% CI u-95% CI  Rhat Bulk_ESS Tail_ESS
Intercept        5.030     0.230    4.572    5.469 1.000     2225     2532
frame            0.675     0.334    0.014    1.310 1.000     1706     2075
skeptic         -0.140     0.060   -0.254   -0.024 1.000     2179     2452
frame:skeptic   -0.169     0.085   -0.329   -0.002 1.000     1627     1974

Further Distributional Parameters:
      Estimate Est.Error l-95% CI u-95% CI  Rhat Bulk_ESS Tail_ESS
sigma    1.242     0.062    1.130    1.368 1.002     2883     2117

Draws were sampled using sampling(NUTS). For each parameter, Bulk_ESS
and Tail_ESS are effective sample size measures, and Rhat is the potential
scale reduction factor on split chains (at convergence, Rhat = 1).

Here’s our Figure 12.2.

nd <- crossing(frame   = 0:1,
               skeptic = seq(from = 0, to = 7, length.out = 30))

fitted(model12.2, newdata = nd) %>% 
  data.frame() %>% 
  bind_cols(nd) %>% 
  mutate(frame = ifelse(frame == 0, str_c("Natural causes (X = ", frame, ")"),
                        str_c("Climate change (X = ", frame, ")"))) %>% 
  mutate(frame = factor(frame,
                        levels = c("Natural causes (X = 0)",
                                   "Climate change (X = 1)"))) %>% 
  
  ggplot(aes(x = skeptic, y = Estimate)) +
  geom_ribbon(aes(ymin = Q2.5, ymax = Q97.5, fill = frame),
              alpha = 1/3) +
  geom_line(aes(color = frame)) +
  scale_fill_brewer(palette = "Set2") +
  scale_color_brewer(palette = "Set2") +
  coord_cartesian(xlim = c(1, 6),
                  ylim = c(3.5, 5.5)) +
  labs(x = expression(paste("Climate Change Skepticism (", italic(W), ")")),
       y = "Willingness to Donate to Victims") +
  theme(legend.direction = "horizontal",
        legend.position = "top",
        legend.title = element_blank())

In Hayes’s Figure 12.2, he emphasized the differences at the three levels of skeptic. If you want the full difference score distributions in a pick-a-point-approach sort of way, you might plot the densities with tidybayes::stat_halfeye(), which places coefficient plots at the base of the densities. In this case, we show the posterior medians with the dots, the 50% intervals with the thick horizontal lines, and the 95% intervals with the thinner horizontal lines.

nd <- crossing(frame   = 0:1,
               skeptic = quantile(disaster$skeptic, probs = c(0.16, 0.5, 0.86)))

fitted(model12.2, 
       summary = F,
       newdata = nd) %>% 
  data.frame() %>% 
  set_names(mutate(nd, label = str_c(frame, "_", skeptic)) %>% pull(label)) %>% 
  mutate(iter = 1:n()) %>% 
  pivot_longer(-iter) %>% 
  separate(name, into = c("frame", "skeptic"), sep = "_", convert = T) %>% 
  pivot_wider(names_from = frame, values_from = value) %>% 
  mutate(difference = `1` - `0`) %>% 
  
  ggplot(aes(x = difference, y = skeptic, fill = skeptic %>% as.character())) +
  stat_halfeye(point_interval = median_qi, .width = c(0.95, 0.5)) +
  scale_fill_brewer() +
  scale_y_continuous(breaks = quantile(disaster$skeptic, probs = c(0.16, 0.5, 0.86)),
                     labels = quantile(disaster$skeptic, probs = c(0.16, 0.5, 0.86)) %>% round(2)) +
  theme(legend.position = "none")

Here’s our simple mediation model, model12.3, using the multivariate syntax right in the brm() function.

model12.3 <- brm(
  data = disaster, 
  family = gaussian,
  bf(justify ~ 1 + frame) +
    bf(donate ~ 1 + frame + justify) +
    set_rescor(FALSE),
  chains = 4, cores = 4,
  file = "fits/model12.03")
print(model12.3, digits = 3)
 Family: MV(gaussian, gaussian) 
  Links: mu = identity
         mu = identity 
Formula: justify ~ 1 + frame 
         donate ~ 1 + frame + justify 
   Data: disaster (Number of observations: 211) 
  Draws: 4 chains, each with iter = 2000; warmup = 1000; thin = 1;
         total post-warmup draws = 4000

Regression Coefficients:
                  Estimate Est.Error l-95% CI u-95% CI  Rhat Bulk_ESS Tail_ESS
justify_Intercept    2.803     0.088    2.630    2.972 1.004     6554     2864
donate_Intercept     7.235     0.222    6.804    7.665 1.000     6406     2962
justify_frame        0.135     0.130   -0.116    0.400 1.003     6607     3045
donate_frame         0.215     0.135   -0.050    0.481 1.001     6812     2605
donate_justify      -0.954     0.072   -1.097   -0.811 1.000     5944     3032

Further Distributional Parameters:
              Estimate Est.Error l-95% CI u-95% CI  Rhat Bulk_ESS Tail_ESS
sigma_justify    0.934     0.047    0.850    1.031 1.001     6619     3219
sigma_donate     0.986     0.049    0.896    1.085 1.001     6494     2998

Draws were sampled using sampling(NUTS). For each parameter, Bulk_ESS
and Tail_ESS are effective sample size measures, and Rhat is the potential
scale reduction factor on split chains (at convergence, Rhat = 1).

Consider the Bayesian \(R^2\) summaries.

bayes_R2(model12.3) %>% round(digits = 3)
          Estimate Est.Error Q2.5 Q97.5
R2justify     0.01     0.012 0.00 0.044
R2donate      0.45     0.037 0.37 0.517

If you want the indirect effect with its intervals, you use as_draws_df() and data wrangle, as usual.

as_draws_df(model12.3) %>% 
  mutate(ab = b_justify_frame * b_donate_justify) %>% 
  mean_qi(ab)
# A tibble: 1 × 6
      ab .lower .upper .width .point .interval
   <dbl>  <dbl>  <dbl>  <dbl> <chr>  <chr>    
1 -0.128 -0.384  0.110   0.95 mean   qi       

12.2 Moderation of the direct and indirect effects in a conditional process model

Our conditional process model follows the form

\[\begin{align*} M & = i_M + a_1 X + a_2 W + a_3 XW + e_M \\ Y & = i_Y + c_1' X + c_2' W + c_3' XW + b M + e_Y. \end{align*}\]

We don’t need to do anything particularly special to fit a model like this with brms. It just requires we do a careful job specifying the formulas in our bf() arguments. If you find this syntax a little too cumbersome, you can always specify the formulas outside of brm(), save them as one or multiple objects, and plug those objects into brm().

model12.4 <- brm(
  data = disaster, 
  family = gaussian,
  bf(justify ~ 1 + frame + skeptic + frame:skeptic) +
    bf(donate ~ 1 + frame + justify + skeptic + frame:skeptic) +
    set_rescor(FALSE),
  chains = 4, cores = 4,
  file = "fits/model12.04")

Check the model summary.

print(model12.4, digits = 3)
 Family: MV(gaussian, gaussian) 
  Links: mu = identity
         mu = identity 
Formula: justify ~ 1 + frame + skeptic + frame:skeptic 
         donate ~ 1 + frame + justify + skeptic + frame:skeptic 
   Data: disaster (Number of observations: 211) 
  Draws: 4 chains, each with iter = 2000; warmup = 1000; thin = 1;
         total post-warmup draws = 4000

Regression Coefficients:
                      Estimate Est.Error l-95% CI u-95% CI  Rhat Bulk_ESS Tail_ESS
justify_Intercept        2.450     0.153    2.150    2.746 1.000     3426     3243
donate_Intercept         7.296     0.286    6.733    7.843 1.000     3646     3062
justify_frame           -0.559     0.221   -0.984   -0.123 1.000     3102     2967
justify_skeptic          0.105     0.039    0.026    0.182 1.000     3391     3030
justify_frame:skeptic    0.200     0.055    0.093    0.305 1.001     2938     2692
donate_frame             0.159     0.274   -0.369    0.705 1.000     3208     3284
donate_justify          -0.924     0.087   -1.095   -0.748 1.001     4687     2163
donate_skeptic          -0.043     0.049   -0.137    0.051 1.000     3884     3507
donate_frame:skeptic     0.016     0.070   -0.125    0.153 1.000     3162     3206

Further Distributional Parameters:
              Estimate Est.Error l-95% CI u-95% CI  Rhat Bulk_ESS Tail_ESS
sigma_justify    0.818     0.040    0.744    0.899 1.000     5611     3000
sigma_donate     0.989     0.049    0.896    1.089 1.002     5621     2679

Draws were sampled using sampling(NUTS). For each parameter, Bulk_ESS
and Tail_ESS are effective sample size measures, and Rhat is the potential
scale reduction factor on split chains (at convergence, Rhat = 1).

Here are the Bayesian \(R^2\) summaries.

bayes_R2(model12.4)
           Estimate  Est.Error      Q2.5     Q97.5
R2justify 0.2487485 0.04265769 0.1638863 0.3289501
R2donate  0.4527737 0.03844421 0.3698583 0.5190902

12.2.1 Estimation using PROCESS

We just fit that model. Next!

12.2.2 Quantifying direct and indirect effects

Here are summaries for \(a_1\) through \(a_3\).

fixef(model12.4)[c(3:5), ] %>% round(digits = 3)
                      Estimate Est.Error   Q2.5  Q97.5
justify_frame           -0.559     0.221 -0.984 -0.123
justify_skeptic          0.105     0.039  0.026  0.182
justify_frame:skeptic    0.200     0.055  0.093  0.305

This is \(b\).

fixef(model12.4)["donate_justify", ] %>% round(digits = 3)
 Estimate Est.Error      Q2.5     Q97.5 
   -0.924     0.087    -1.095    -0.748 

We’ll need to employ as_draws_df() to compute \((a_1 + a_3 W)b\), as shown in Table 12.2.

draws <- as_draws_df(model12.4) %>% 
  mutate(`indirect effect when W is 1.592` = (b_justify_frame + `b_justify_frame:skeptic` * 1.592) * b_donate_justify,
         `indirect effect when W is 2.800` = (b_justify_frame + `b_justify_frame:skeptic` * 2.800) * b_donate_justify,
         `indirect effect when W is 5.200` = (b_justify_frame + `b_justify_frame:skeptic` * 5.200) * b_donate_justify)

draws %>% 
  pivot_longer(starts_with("indirect")) %>% 
  group_by(name) %>% 
  median_qi(value, .width = 0.95) %>% 
  mutate_if(is.double, round, digits = 3)
# A tibble: 3 × 7
  name                             value .lower .upper .width .point .interval
  <chr>                            <dbl>  <dbl>  <dbl>  <dbl> <chr>  <chr>    
1 indirect effect when W is 1.592  0.222 -0.057  0.499   0.95 median qi       
2 indirect effect when W is 2.800  0     -0.225  0.205   0.95 median qi       
3 indirect effect when W is 5.200 -0.443 -0.732 -0.17    0.95 median qi       

And if you really want that full-on Table 12.2 layout, try this.

draws %>% 
  transmute(a1 = b_justify_frame,
            a3 = `b_justify_frame:skeptic`,
            b  = b_donate_justify,
            c1 = b_donate_frame,
            c3 = `b_donate_frame:skeptic`) %>% 
  expand_grid(w = c(1.592, 2.800, 5.200)) %>% 
  mutate(`a1 + a3w`      = a1 + a3 * w,
         `(a1 + a3w)b`   = (a1 + a3 * w) * b,
         `direct effect` = c1 + c3 * w) %>% 
  select(-(a1:a3), -(c1:c3)) %>% 
  pivot_longer(-w) %>% 
  group_by(w, name) %>% 
  summarise(mean = mean(value) %>% round(digits = 3)) %>% 
  pivot_wider(names_from = name, 
              values_from = mean) %>% 
  select(w, `a1 + a3w`, b, everything())
# A tibble: 3 × 5
# Groups:   w [3]
      w `a1 + a3w`      b `(a1 + a3w)b` `direct effect`
  <dbl>      <dbl>  <dbl>         <dbl>           <dbl>
1  1.59     -0.24  -0.924         0.222           0.184
2  2.8       0.002 -0.924        -0.002           0.204
3  5.2       0.483 -0.924        -0.446           0.242

12.2.2.1 The conditional direct effect of \(X\)

We already computed this in the last code block, above. But since we just focused on the posterior means, here’s a summary of their medians and 95% intervals.

draws <- draws %>% 
  mutate(`direct effect when W is 1.592` = b_donate_frame + `b_donate_frame:skeptic` * 1.592,
         `direct effect when W is 2.800` = b_donate_frame + `b_donate_frame:skeptic` * 2.800,
         `direct effect when W is 5.200` = b_donate_frame + `b_donate_frame:skeptic` * 5.200)

draws %>% 
  pivot_longer(starts_with("direct")) %>% 
  group_by(name) %>% 
  median_qi(value, .width = 0.95) %>% 
  mutate_if(is.double, round, digits = 3) %>% 
  select(name:.upper)
# A tibble: 3 × 4
  name                          value .lower .upper
  <chr>                         <dbl>  <dbl>  <dbl>
1 direct effect when W is 1.592 0.182 -0.179  0.546
2 direct effect when W is 2.800 0.203 -0.073  0.487
3 direct effect when W is 5.200 0.245 -0.133  0.605

We can always plot, too.

w <- c(1.592, 2.800, 5.200)

draws %>% 
  expand_grid(w = w) %>% 
  mutate(`conditional direct effect` = b_donate_frame + `b_donate_frame:skeptic` * w) %>% 

  ggplot(aes(x = `conditional direct effect`, y = w, fill = w %>% as.character())) +
  stat_halfeye(point_interval = median_qi, .width = c(0.95, 0.5)) +
  scale_y_continuous(breaks = w) +
  scale_fill_brewer() +
  theme(legend.position = "none")

12.2.3 Visualizing the direct and indirect effects

We’ll need to do some draws wrangling before we’re ready to make our Figure 12.7. We’ll save the results as effects.

effects <- draws %>% 
  expand_grid(w = seq(from = 0, to = 6, length.out = 30)) %>% 
  mutate(`direct effect`   = b_donate_frame + `b_donate_frame:skeptic` * w,
         `indirect effect` = (b_justify_frame + `b_justify_frame:skeptic` * w) * b_donate_justify) %>% 
  pivot_longer(c(`direct effect`, `indirect effect`)) %>% 
  mutate(name = factor(name, levels = c("direct effect", "indirect effect"))) %>% 
  select(w:value)

head(effects)
# A tibble: 6 × 3
      w name             value
  <dbl> <fct>            <dbl>
1 0     direct effect   -0.347
2 0     indirect effect  0.422
3 0.207 direct effect   -0.319
4 0.207 indirect effect  0.396
5 0.414 direct effect   -0.291
6 0.414 indirect effect  0.371

Now we plot.

# we'll need this for `geom_text()`
text <- tibble(
  x     = c(4.2, 4.7),
  y     = c(0.28, -0.28),
  angle = c(3.6, 335),
  name  = factor(c("direct effect", "indirect effect"), levels = c("direct effect", "indirect effect")))

# plot!
effects %>% 
  ggplot(aes(x = w, color = name, fill = name)) +
  stat_lineribbon(aes(y = value),
                  .width = 0.95, alpha = 1/3) +
  geom_text(data = text,
            aes(x = x, y = y,
                angle = angle, 
                label = name),
            size = 5) +
  scale_fill_brewer(type = "qual") +
  scale_color_brewer(type = "qual") +
  coord_cartesian(xlim = c(1, 5.5),
                  ylim = c(-0.6, 0.4)) +
  labs(x = expression(Climate~Change~Skepticism~(italic(W))),
       y = "Effects of Disaster Frame on Willingness to Donate") +
  theme(legend.position = "none")

Note how wide those 95% intervals are relative to the scale of the \(y\)-axis, which I specifically kept within the same range as Figure 12.7 in the text. To me the message is clear: include credible-interval ribbons in your regression slope plots. They help depict how uncertain the posterior is in a way a simple line slopes just don’t.

12.3 Statistical inference

12.3.1 Inference about the direct effect

We’ve already computed the 95% intervals for the direct effect, \(\theta_{X \rightarrow Y}\), conditional on the three levels of \(W\). Here’s a different look at those intervals, superimposed on the 80% and 50% intervals, using the tidybayes::stat_interval() function.

draws %>% 
  pivot_longer(starts_with("direct")) %>% 
  mutate(name = str_remove(name, "direct effect when W is ") %>% as.double()) %>% 
  
  ggplot(aes(x = name, y = value, group = name)) +
  stat_interval(.width = c(0.95, 0.80, 0.5)) +
  scale_color_brewer("Interval") +
  coord_cartesian(xlim = c(1, 5.5)) +
  labs(x = expression(paste("Climate Change Skepticism (", italic(W), ")")),
       y = "Conditional Direct Effect of Disaster Frame on\nWillingness to Donate")

12.3.2 Inference about the indirect effect

12.3.2.1 A statistical test of moderated mediation

To get a sense of \(a_3 b\), we just:

draws <- draws %>% 
  mutate(a3b = `b_justify_frame:skeptic` * b_donate_justify) 

draws %>% 
  select(a3b) %>% 
  median_qi(a3b) %>% 
  mutate_if(is.double, round, digits = 3)
# A tibble: 1 × 6
     a3b .lower .upper .width .point .interval
   <dbl>  <dbl>  <dbl>  <dbl> <chr>  <chr>    
1 -0.184 -0.292 -0.083   0.95 median qi       

Here we’ll combine stat_interval() and stat_pointinterval() to visualize \(a_3 b\) with a coefficient plot.

draws %>% 
  ggplot(aes(x = a3b, y = 1)) +
  stat_interval(.width = c(0.95, 0.8, 0.5)) +
  stat_pointinterval(point_interval = median_qi, .width = c(0.95, 0.8, 0.5),
                     position = position_nudge(y = -0.75)) +
  scale_color_brewer("Interval") +
  scale_y_discrete(NULL, breaks = NULL) +
  coord_cartesian(xlim = c(-0.5, 0)) +
  labs(title = expression(paste("Coefficient plot for ", italic(a)[3], italic(b), " (i.e., the index of moderated mediation)")),
       x = NULL) +
  theme(legend.position = "none")

12.3.2.2 Probing moderation of mediation

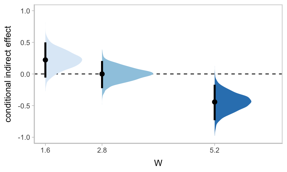
As we discussed in Chapter 11, our Bayesian version of the JN technique should be fine because HMC does not impose the normality assumption on the parameter posteriors. In this instance, I’ll leave the JN technique plot as an exercise for the interested reader. Here we’ll just follow along with the text and pick a few points.

We computed and inspected these 95% intervals, above. Here’s another way we might stat_halfeye() to look at their entire densities.

draws %>% 
  pivot_longer(starts_with("indirect")) %>% 
  rename(`conditional indirect effect` = value) %>% 
  mutate(W = str_remove(name, "indirect effect when W is ") %>% as.double()) %>% 
  
  ggplot(aes(x = W, y = `conditional indirect effect`, fill = W %>% as.character())) +
  geom_hline(yintercept = 0, linetype = 2) +
  stat_halfeye(point_interval = median_qi, .width = 0.95) +
  scale_fill_brewer() +
  scale_x_continuous(breaks = c(1.592, 2.8, 5.2),
                     labels = c(1.6, 2.8, 5.2)) +
  coord_cartesian(ylim = c(-1, 1)) +
  theme(legend.position = "none",
        panel.grid.minor.y = element_blank())

12.3.3 Pruning the model

Fitting the model without the interaction term is just a small change to one of our formula arguments.

model12.5 <- brm(
  data = disaster, 
  family = gaussian,
  bf(justify ~ 1 + frame + skeptic + frame:skeptic) +
    bf(donate ~ 1 + frame + justify + skeptic) +
    set_rescor(FALSE),
  chains = 4, cores = 4,
  file = "fits/model12.05")

Here are the results.

print(model12.5, digits = 3)
 Family: MV(gaussian, gaussian) 
  Links: mu = identity
         mu = identity 
Formula: justify ~ 1 + frame + skeptic + frame:skeptic 
         donate ~ 1 + frame + justify + skeptic 
   Data: disaster (Number of observations: 211) 
  Draws: 4 chains, each with iter = 2000; warmup = 1000; thin = 1;
         total post-warmup draws = 4000

Regression Coefficients:
                      Estimate Est.Error l-95% CI u-95% CI  Rhat Bulk_ESS Tail_ESS
justify_Intercept        2.450     0.152    2.152    2.743 1.000     3348     2885
donate_Intercept         7.259     0.222    6.823    7.694 1.000     5385     3371
justify_frame           -0.565     0.222   -1.006   -0.129 1.000     3206     2427
justify_skeptic          0.106     0.039    0.030    0.181 1.000     3454     2836
justify_frame:skeptic    0.201     0.057    0.088    0.314 1.000     3141     2650
donate_frame             0.212     0.140   -0.063    0.482 1.000     4793     2758
donate_justify          -0.919     0.080   -1.079   -0.767 1.002     4522     3288
donate_skeptic          -0.036     0.036   -0.107    0.035 1.003     4392     3263

Further Distributional Parameters:
              Estimate Est.Error l-95% CI u-95% CI  Rhat Bulk_ESS Tail_ESS
sigma_justify    0.819     0.040    0.744    0.900 1.001     5047     3128
sigma_donate     0.988     0.050    0.898    1.093 1.001     4667     2690

Draws were sampled using sampling(NUTS). For each parameter, Bulk_ESS
and Tail_ESS are effective sample size measures, and Rhat is the potential
scale reduction factor on split chains (at convergence, Rhat = 1).

Since we’re altering the model, we may as well use information criteria to compare the two versions.

model12.4 <- add_criterion(model12.4, criterion = "loo")
model12.5 <- add_criterion(model12.5, criterion = "loo")

loo_compare(model12.4, model12.5) %>% 
  print(simplify = F)
          elpd_diff se_diff elpd_loo se_elpd_loo p_loo  se_p_loo looic  se_looic
model12.5    0.0       0.0  -557.8     16.5        11.1    1.4   1115.6   33.0  
model12.4   -1.1       0.3  -558.9     16.6        12.1    1.5   1117.8   33.2  

The difference in LOO-CV values for the two models was modest. There’s little predictive reason to choose one over the other. You could argue in favor of model12.5 because it’s simpler than model12.4. Since we’ve got a complex model either way, one might also consider which one was of primary theoretical interest.

12.4 Mediated moderation

Mediation is moderated if the indirect effect of \(X\) on \(Y\) through one or more mediators is contingent on a moderator. With evidence of moderated mediation, one can claim that the \(X \rightarrow M \rightarrow Y\) chain of events functions differently or to varying degrees for different people, in different contexts or conditions, or whatever the moderator variable represents. Although similar in name and pronunciation to moderated mediation, the term mediated moderation refers to the phenomenon in which an interaction between \(X\) and a moderator \(W\) in a model of \(Y\) is carried through a mediator. (p. 459, emphasis in the original)

Hayes later opined:

Although there is an abundance of published examples of mediated moderation analysis, their frequency of occurrence in the literature should not be confused with meaningfulness of the procedure itself. I will argue toward the end of this section that rarely is the phenomenon of mediated moderation interesting when interpreted as such. It is almost always substantively more meaningful to conceptualize a mediated moderation process in terms of moderated mediation. But before doing this, I will describe how a mediated moderation analysis is undertaken. (p. 460)

12.4.1 Mediated moderation as the indirect effect of a product

Hayes explains this in the next subsection, but we’ve already fit this model presented in this subsection. We called it model12.4. Here’s the summary.

print(model12.4, digits = 3)
 Family: MV(gaussian, gaussian) 
  Links: mu = identity
         mu = identity 
Formula: justify ~ 1 + frame + skeptic + frame:skeptic 
         donate ~ 1 + frame + justify + skeptic + frame:skeptic 
   Data: disaster (Number of observations: 211) 
  Draws: 4 chains, each with iter = 2000; warmup = 1000; thin = 1;
         total post-warmup draws = 4000

Regression Coefficients:
                      Estimate Est.Error l-95% CI u-95% CI  Rhat Bulk_ESS Tail_ESS
justify_Intercept        2.450     0.153    2.150    2.746 1.000     3426     3243
donate_Intercept         7.296     0.286    6.733    7.843 1.000     3646     3062
justify_frame           -0.559     0.221   -0.984   -0.123 1.000     3102     2967
justify_skeptic          0.105     0.039    0.026    0.182 1.000     3391     3030
justify_frame:skeptic    0.200     0.055    0.093    0.305 1.001     2938     2692
donate_frame             0.159     0.274   -0.369    0.705 1.000     3208     3284
donate_justify          -0.924     0.087   -1.095   -0.748 1.001     4687     2163
donate_skeptic          -0.043     0.049   -0.137    0.051 1.000     3884     3507
donate_frame:skeptic     0.016     0.070   -0.125    0.153 1.000     3162     3206

Further Distributional Parameters:
              Estimate Est.Error l-95% CI u-95% CI  Rhat Bulk_ESS Tail_ESS
sigma_justify    0.818     0.040    0.744    0.899 1.000     5611     3000
sigma_donate     0.989     0.049    0.896    1.089 1.002     5621     2679

Draws were sampled using sampling(NUTS). For each parameter, Bulk_ESS
and Tail_ESS are effective sample size measures, and Rhat is the potential
scale reduction factor on split chains (at convergence, Rhat = 1).

12.4.2 Why mediated moderation is neither interesting nor meaningful

Mediated moderation and moderated mediation are statistically the same.

The only difference between them is how they are interpreted, and on what part of the model your attention is focused.

Moderated mediation focuses on the conditional nature of an indirect effect–how an indirect effect is moderated. If you think of the terms “mediation” and “indirect effect” as essentially synonymous conceptually, then moderated mediation means a moderated indirect effect. Interpretive focus in a moderated mediation analysis is directed at estimating the indirect effect and how that effect varies as a function of a moderator. Mediated moderation, by contrast, asks about the mechanism through which an interaction between \(X\) and a moderator \(W\) operates, where the product of \(X\) and \(W\) is construed as the causal agent sending its effect to \(Y\) through \(M\). Focus in mediated moderation is the estimation of the indirect effect of the product of \(X\) and \(W\). (p. 465)

Hayes later concluded that we should avoid

the articulation of hypotheses or research questions in terms of the mediation of the effect of a product, abandoning the term mediated moderation entirely, and instead [reframe] such hypotheses and research questions in terms of the contingencies of an indirect effect–moderated mediation. (p. 467, emphasis in the original)

Session info

sessionInfo()
R version 4.5.1 (2025-06-13)
Platform: aarch64-apple-darwin20
Running under: macOS Ventura 13.4

Matrix products: default
BLAS:   /Library/Frameworks/R.framework/Versions/4.5-arm64/Resources/lib/libRblas.0.dylib 
LAPACK: /Library/Frameworks/R.framework/Versions/4.5-arm64/Resources/lib/libRlapack.dylib;  LAPACK version 3.12.1

locale:
[1] en_US.UTF-8/en_US.UTF-8/en_US.UTF-8/C/en_US.UTF-8/en_US.UTF-8

time zone: America/Chicago
tzcode source: internal

attached base packages:
[1] stats     graphics  grDevices utils     datasets  methods   base     

other attached packages:
 [1] tidybayes_3.0.7 brms_2.23.0     Rcpp_1.1.0      lubridate_1.9.4 forcats_1.0.1   stringr_1.6.0   dplyr_1.1.4    
 [8] purrr_1.2.1     readr_2.1.5     tidyr_1.3.2     tibble_3.3.1    ggplot2_4.0.1   tidyverse_2.0.0

loaded via a namespace (and not attached):
 [1] svUnit_1.0.8            tidyselect_1.2.1        farver_2.1.2            loo_2.9.0.9000          S7_0.2.1               
 [6] fastmap_1.2.0           TH.data_1.1-4           tensorA_0.36.2.1        digest_0.6.39           estimability_1.5.1     
[11] timechange_0.3.0        lifecycle_1.0.5         StanHeaders_2.36.0.9000 survival_3.8-3          terra_1.8-70           
[16] magrittr_2.0.4          posterior_1.6.1.9000    compiler_4.5.1          rlang_1.1.7             tools_4.5.1            
[21] utf8_1.2.6              yaml_2.3.12             knitr_1.51              labeling_0.4.3          bridgesampling_1.2-1   
[26] htmlwidgets_1.6.4       sp_2.2-0                bit_4.6.0               pkgbuild_1.4.8          curl_7.0.0             
[31] plyr_1.8.9              RColorBrewer_1.1-3      abind_1.4-8             multcomp_1.4-29         withr_3.0.2            
[36] grid_4.5.1              stats4_4.5.1            xtable_1.8-4            inline_0.3.21           emmeans_1.11.2-8       
[41] scales_1.4.0            MASS_7.3-65             cli_3.6.5               mvtnorm_1.3-3           rmarkdown_2.30         
[46] crayon_1.5.3            generics_0.1.4          RcppParallel_5.1.11-1   rstudioapi_0.17.1       reshape2_1.4.5         
[51] tzdb_0.5.0              rstan_2.36.0.9000       splines_4.5.1           bayesplot_1.15.0.9000   parallel_4.5.1         
[56] matrixStats_1.5.0       vctrs_0.7.0             V8_8.0.1                Matrix_1.7-3            sandwich_3.1-1         
[61] jsonlite_2.0.0          arrayhelpers_1.1-0      hms_1.1.4               bit64_4.6.0-1           ggdist_3.3.3           
[66] glue_1.8.0              codetools_0.2-20        cowplot_1.2.0           distributional_0.5.0    stringi_1.8.7          
[71] gtable_0.3.6            raster_3.6-32           QuickJSR_1.8.1          pillar_1.11.1           htmltools_0.5.9        
[76] Brobdingnag_1.2-9       R6_2.6.1                vroom_1.6.6             evaluate_1.0.5          lattice_0.22-7         
[81] backports_1.5.0         rstantools_2.5.0.9000   coda_0.19-4.1           gridExtra_2.3           nlme_3.1-168           
[86] checkmate_2.3.3         xfun_0.55               zoo_1.8-14              pkgconfig_2.0.3        

Comments