13  Conditional Process Analysis with a Multicategorical Antecedent

With his opening lines, Hayes prepared us:

At the end of any great fireworks show is the grand finale, where the pyrotechnicians throw everything remaining in their arsenal at you at once, leaving you amazed, dazed, and perhaps temporarily a little hard of hearing. Although this is not the final chapter of this book, I am now going to throw everything at you at once with an example of the most complicated conditional process model I will cover in this book. (Hayes, 2018, p. 469)

Enjoy the fireworks. 🎆

13.1 Revisiting sexual discrimination in the workplace

Here we load a couple necessary packages, load the data, and take a glimpse().

library(tidyverse)

protest <- read_csv("data/protest/protest.csv")

glimpse(protest)
Rows: 129
Columns: 6
$ subnum   <dbl> 209, 44, 124, 232, 30, 140, 27, 64, 67, 182, 85, 109, 122, 69, 45, 28, 170, 66, 168, 97, 7, 29, 116, 35, 13, 12…
$ protest  <dbl> 2, 0, 2, 2, 2, 1, 2, 0, 0, 0, 2, 2, 0, 1, 1, 0, 1, 2, 2, 1, 2, 1, 1, 2, 2, 0, 1, 1, 0, 1, 1, 1, 0, 2, 1, 2, 2, …
$ sexism   <dbl> 4.87, 4.25, 5.00, 5.50, 5.62, 5.75, 5.12, 6.62, 5.75, 4.62, 4.75, 6.12, 4.87, 5.87, 4.87, 4.62, 4.50, 5.50, 4.2…
$ angry    <dbl> 2, 1, 3, 1, 1, 1, 2, 1, 6, 1, 2, 5, 2, 1, 1, 1, 2, 1, 3, 4, 1, 1, 1, 5, 1, 5, 1, 1, 2, 1, 1, 1, 4, 1, 2, 6, 1, …
$ liking   <dbl> 4.83, 4.50, 5.50, 5.66, 6.16, 6.00, 4.66, 6.50, 1.00, 6.83, 5.00, 5.66, 5.83, 6.50, 4.50, 4.83, 6.16, 4.33, 4.8…
$ respappr <dbl> 4.25, 5.75, 4.75, 7.00, 6.75, 5.50, 5.00, 6.25, 3.00, 5.75, 5.25, 7.00, 4.50, 6.25, 5.00, 5.25, 5.25, 5.00, 4.5…

With a little ifelse(), we can make the d1 and d2 contrast-coded dummies.

protest <- protest %>% 
  mutate(d1 = ifelse(protest == 0, -2/3, 1/3),
         d2 = ifelse(protest == 0, 0,
                     ifelse(protest == 1, -1/2, 1/2)))

Now load brms.

library(brms)

Our statistical model follows two primary equations,

\[\begin{align*} M & = i_M + a_1 D_1 + a_2 D_2 + a_3 W + a_4 D_1 W + a_5 D_2 W + e_M \\ Y & = i_Y + c_1' D_1 + c_2' D_2 + c_3' W + c_4' D_1 W + c_5' D_2 W + b M + e_Y. \end{align*}\]

Here’s how we might specify the sub-model formulas with bf().

m_model <- bf(respappr ~ 1 + d1 + d2 + sexism + d1:sexism + d2:sexism)
y_model <- bf(liking   ~ 1 + d1 + d2 + sexism + d1:sexism + d2:sexism + respappr)

Now we’re ready to fit our primary model, the conditional process model with a multicategorical antecedent.

model13.1 <- brm(
  data = protest, 
  family = gaussian,
  m_model + y_model + set_rescor(FALSE),
  chains = 4, cores = 4,
  file = "fits/model13.01")

Here’s the model summary, which coheres reasonably well with the output in Table 13.1.

print(model13.1, digits = 3)
 Family: MV(gaussian, gaussian) 
  Links: mu = identity
         mu = identity 
Formula: respappr ~ 1 + d1 + d2 + sexism + d1:sexism + d2:sexism 
         liking ~ 1 + d1 + d2 + sexism + d1:sexism + d2:sexism + respappr 
   Data: protest (Number of observations: 129) 
  Draws: 4 chains, each with iter = 2000; warmup = 1000; thin = 1;
         total post-warmup draws = 4000

Regression Coefficients:
                   Estimate Est.Error l-95% CI u-95% CI  Rhat Bulk_ESS Tail_ESS
respappr_Intercept    4.610     0.664    3.279    5.899 1.000     5546     3084
liking_Intercept      3.477     0.638    2.257    4.739 1.001     6061     3353
respappr_d1          -2.968     1.429   -5.771   -0.193 1.000     3637     2767
respappr_d2           1.682     1.627   -1.517    4.884 1.000     3840     2664
respappr_sexism       0.041     0.128   -0.208    0.295 1.000     5661     3035
respappr_d1:sexism    0.862     0.277    0.322    1.415 1.000     3602     2774
respappr_d2:sexism   -0.247     0.312   -0.864    0.365 1.000     3881     2659
liking_d1            -2.689     1.186   -5.086   -0.312 1.000     3700     2796
liking_d2            -0.000     1.338   -2.618    2.679 1.000     3660     2605
liking_sexism         0.071     0.103   -0.126    0.274 1.002     5923     3229
liking_respappr       0.367     0.073    0.224    0.510 1.003     5357     3007
liking_d1:sexism      0.518     0.235    0.045    0.992 1.000     3641     2848
liking_d2:sexism     -0.028     0.255   -0.535    0.453 1.000     3640     2594

Further Distributional Parameters:
               Estimate Est.Error l-95% CI u-95% CI  Rhat Bulk_ESS Tail_ESS
sigma_respappr    1.147     0.073    1.017    1.302 1.002     4789     2797
sigma_liking      0.917     0.057    0.811    1.037 1.001     4517     2312

Draws were sampled using sampling(NUTS). For each parameter, Bulk_ESS
and Tail_ESS are effective sample size measures, and Rhat is the potential
scale reduction factor on split chains (at convergence, Rhat = 1).

Instead of the table format of Hayes’s Table 3 (p. 475), why not display the parameter summaries in a coefficient plot?1

1 For more on ggdark and the unusual dark_theme_bw <- function() code below, see the commentary in Section 4.2.1.

# library(ggdark)
library(tidybayes)

dark_theme_bw <- function(...) {
  theme_bw(ink = "white", paper = "black", ...)
}

draws <- as_draws_df(model13.1)

draws %>% 
  pivot_longer(starts_with("b_")) %>% 
  mutate(name = str_remove(name, "b_")) %>% 
  separate(name, into = c("criterion", "predictor"), sep = "_") %>% 
  mutate(criterion = factor(criterion, levels = c("respappr", "liking")),
         predictor = factor(predictor,
                            levels = c("Intercept", "respappr", "d2:sexism", "d1:sexism", "sexism", "d2", "d1"))) %>% 

  ggplot(aes(x = value, y = predictor, group = predictor)) +
  stat_halfeye(.width = 0.95, normalize = "xy", 
               color = "white", size = 1/3) +
  coord_cartesian(xlim = c(-7, 6)) +
  labs(x = NULL, y = NULL) +
  dark_theme_bw() +
  theme(axis.text.y = element_text(hjust = 0),
        axis.ticks.y = element_blank(),
        panel.grid.major = element_line(color = "grey20"),
        panel.grid.minor = element_blank()) +
  facet_wrap(~ criterion)

The Bayesian \(R^2\) distributions are reasonably close to the estimates in the text.

bayes_R2(model13.1) %>% round(digits = 3)
           Estimate Est.Error  Q2.5 Q97.5
R2respappr    0.322     0.054 0.209 0.420
R2liking      0.296     0.055 0.180 0.396

13.2 Looking at the components of the indirect effect of \(X\)

A mediation process contains at least two “stages.” The first stage is the effect of the presumed causal antecedent variable \(X\) on the proposed mediator \(M\), and the second stage is the effect of the mediator \(M\) on the final consequent variable \(Y\). More complex models, such as the serial mediation model, will contain more stages. In a model such as the one that is the focus of this chapter with only a single mediator, the indirect effect of \(X\) on \(Y\) through \(M\) is quantified as the product of the effects in these two stages. When one or both of the stages of a mediation process is moderated, making sense of the indirect effect requires getting intimate with each of the stages, so that when they are integrated or multiplied together, you can better understand how differences or changes in \(X\) map on to differences in \(Y\) through a mediator differently depending on the value of a moderator. (p. 480)

13.2.1 Examining the first stage of the mediation process

When making a newdata object to feed into fitted() with more complicated models, it can be useful to review the model formula like so.

model13.1$formula
respappr ~ 1 + d1 + d2 + sexism + d1:sexism + d2:sexism 
liking ~ 1 + d1 + d2 + sexism + d1:sexism + d2:sexism + respappr 

Now we’ll prep for and make our version of Figure 13.3.

nd <- tibble(d1 = c(1/3, -2/3, 1/3),
             d2 = c(1/2, 0, -1/2)) %>% 
  expand_grid(sexism = seq(from = 3.5, to = 6.5, length.out = 30))

f1 <- fitted(model13.1, 
            newdata = nd,
            resp = "respappr") %>% 
  data.frame() %>% 
  bind_cols(nd) %>% 
  mutate(condition = ifelse(d2 == 0, "No Protest",
                            ifelse(d2 == -1/2, "Individual Protest", "Collective Protest"))) %>% 
  mutate(condition = factor(condition, levels = c("No Protest", "Individual Protest", "Collective Protest")))

protest <- protest %>% 
  mutate(condition = ifelse(protest == 0, "No Protest",
                            ifelse(protest == 1, "Individual Protest", "Collective Protest"))) %>% 
  mutate(condition = factor(condition, levels = c("No Protest", "Individual Protest", "Collective Protest")))

f1 %>% 
  ggplot(aes(x = sexism, group = condition)) +
  geom_ribbon(aes(ymin = Q2.5, ymax = Q97.5),
              linetype = 3, color = "white", fill = "transparent") +
  geom_line(aes(y = Estimate), 
            color = "white") +
  geom_point(data = protest, 
             aes(x = sexism, y = respappr),
             color = "red", size = 2/3) +
  coord_cartesian(xlim = c(4, 6)) +
  labs(x = expression(Perceived~Pervasiveness~of~Sex~Discrimination~"in"~Society~(italic(W))),
       y = expression(Perceived~Appropriateness~of~Response~(italic(M)))) +
  dark_theme_bw() +
  theme(panel.grid = element_blank()) +
  facet_wrap(~condition)

In order to get the \(\Delta R^2\) distribution analogous to the change in \(R^2\) \(F\)-test Hayes discussed on page 482, we’ll have to first refit the model without the interaction for the \(M\) criterion. Here are the sub-models.

m_model <- bf(respappr ~ 1 + d1 + d2 + sexism)
y_model <- bf(liking   ~ 1 + d1 + d2 + respappr + sexism + d1:sexism + d2:sexism)

Now we fit model13.2.

model13.2 <- brm(
  data = protest, 
  family = gaussian,
  m_model + y_model + set_rescor(FALSE),
  chains = 4, cores = 4,
  file = "fits/model13.02")

With model13.2 in hand, we’re ready to compare \(R^2\) distributions.

# extract the R2 draws and wrangle
r2 <- tibble(model13.1 = bayes_R2(model13.1, resp = "respappr", summary = F)[, 1],
             model13.2 = bayes_R2(model13.2, resp = "respappr", summary = F)[, 1]) %>% 
  mutate(difference = model13.1 - model13.2) 

# breaks
breaks <- median_qi(r2$difference, .width = 0.95) %>% 
  pivot_longer(starts_with("y")) %>% 
  pull(value)

# plot!
r2 %>% 
  ggplot(aes(x = difference)) +
  stat_halfeye(fill = "grey50", color = "white",
               point_interval = median_qi, .width = 0.95) +
  scale_x_continuous(expression(Delta*italic(R)^2),
                     breaks = breaks, labels = round(breaks, digits = 2)) +
  scale_y_continuous(NULL, breaks = NULL) +
  dark_theme_bw() +
  theme(panel.grid = element_blank())

And we might also compare the models by their information criteria.

model13.1 <- add_criterion(model13.1, criterion = c("waic", "loo"))
model13.2 <- add_criterion(model13.2, criterion = c("waic", "loo"))

loo_compare(model13.1, model13.2, criterion = "loo") %>% 
  print(simplify = F)
          elpd_diff se_diff elpd_loo se_elpd_loo p_loo  se_p_loo looic  se_looic
model13.1    0.0       0.0  -380.0     14.8        16.0    2.7    759.9   29.6  
model13.2   -2.8       4.2  -382.8     14.8        14.0    2.5    765.6   29.6  
loo_compare(model13.1, model13.2, criterion = "waic") %>% 
  print(simplify = F)
          elpd_diff se_diff elpd_waic se_elpd_waic p_waic se_p_waic waic   se_waic
model13.1    0.0       0.0  -379.8      14.7         15.8    2.6     759.5   29.5 
model13.2   -2.8       4.1  -382.6      14.8         13.9    2.4     765.2   29.5 

The Bayesian \(R^2\), the LOO-CV, and the WAIC all suggest there’s little difference between the two models with respect to their predictive utility. In such a case, I’d lean on theory to choose between them. If inclined, one could also do Bayesian model averaging.

Within our Bayesian modeling paradigm, we don’t have a direct analogue to the \(F\)-tests Hayes presented on page 483. We can just extract the fitted draws and wrangle to get the difference scores.

# we need new `nd` data
nd <- protest %>% 
  distinct(d1, d2, condition) %>% 
  expand_grid(sexism = c(4.250, 5.120, 5.896))

# extract the fitted draws
f1 <- add_epred_draws(model13.1,
                      newdata = nd,
                      resp = "respappr") %>%
  ungroup() %>% 
  select(sexism, condition, .epred, .draw) %>%
  pivot_wider(names_from = condition, values_from = .epred) %>% 
  mutate(`Individual Protest - No Protest` = `Individual Protest` - `No Protest`,
         `Collective Protest - No Protest` = `Collective Protest` - `No Protest`,
         `Collective Protest - Individual Protest` = `Collective Protest` - `Individual Protest`) 

# a tiny bit more wrangling and we're ready
f1 %>% 
  pivot_longer(cols = contains("-")) %>% 
  
  # plot the difference distributions!
  ggplot(aes(x = value)) +
  stat_halfeye(point_interval = median_qi, .width = 0.95, 
               fill = "grey50", color = "white") +
  geom_vline(xintercept = 0, linetype = 2) +
  scale_y_continuous(NULL, breaks = NULL) +
  facet_grid(sexism ~ name) +
  dark_theme_bw() +
  theme(panel.grid = element_blank())

Did you notice our use of the add_epred_draws() function? add_epred_draws() is a convenience function from tidybayes, that works in a similar way to brms::fitted(). The advantage of the add_epred_draws() approach is it returns the output in a tidy tibble format and, if you use the newdata argument, it will automatically add those predictor values to the output. To learn more about add_epred_draws() and other similar functions, check out Kay’s (2021) tutorial, Extracting and visualizing tidy draws from brms models.

Now we have f1, it’s easy to get the typical numeric summaries for all of the differences.

f1 %>% 
  select(sexism, contains("-")) %>% 
  pivot_longer(-sexism) %>% 
  group_by(name, sexism) %>% 
  mean_qi() %>% 
  mutate_if(is.double, round, digits = 3) %>% 
  select(name:.upper) %>% 
  rename(mean = value)
# A tibble: 9 × 5
  name                                    sexism  mean .lower .upper
  <chr>                                    <dbl> <dbl>  <dbl>  <dbl>
1 Collective Protest - Individual Protest   4.25 0.63  -0.108  1.36 
2 Collective Protest - Individual Protest   5.12 0.415 -0.06   0.89 
3 Collective Protest - Individual Protest   5.90 0.223 -0.407  0.874
4 Collective Protest - No Protest           4.25 1.01   0.315  1.71 
5 Collective Protest - No Protest           5.12 1.66   1.17   2.14 
6 Collective Protest - No Protest           5.90 2.23   1.52   2.94 
7 Individual Protest - No Protest           4.25 0.382 -0.356  1.15 
8 Individual Protest - No Protest           5.12 1.24   0.744  1.73 
9 Individual Protest - No Protest           5.90 2.00   1.30   2.70 

The three levels of Collective Protest - Individual Protest correspond nicely with some of the analyses Hayes presented on pages 484–486. For example, consider this snip from page 485: “the difference in perceived appropriateness between those told she collectively protested and those told she individually protested is not quite statistically significant, \(\theta_{D_{2}\rightarrow M} \mid (W = 4.250) = 0.634,\) \(t(123) = 1.705,\) \(p = .091,\) \(95\%\ \text{CI} = -0.102\) to \(1.370\).” That corresponds very nicely to the top row of our last bit of output.

However, these don’t get at the differences Hayes expressed as \(\theta_{D_{1}\rightarrow M}\) on pages 484–486. For those, we’ll have to work directly with the as_draws_df() output.

draws <- as_draws_df(model13.1)

draws %>% 
  transmute(`4.250` = b_respappr_d1 + `b_respappr_d1:sexism` * 4.250,
            `5.210` = b_respappr_d1 + `b_respappr_d1:sexism` * 5.120,
            `5.896` = b_respappr_d1 + `b_respappr_d1:sexism` * 5.896) %>% 
  pivot_longer(everything()) %>% 
  group_by(name) %>% 
  mean_qi(value) %>% 
  mutate_if(is.double, round, digits = 3) %>% 
  select(name:.upper) %>% 
  rename(mean = value,
         `Difference in Catherine's perceived behavior between being told she protested or not when W` = name)
# A tibble: 3 × 4
  `Difference in Catherine's perceived behavior between being told she protested or not when W`  mean .lower .upper
  <chr>                                                                                         <dbl>  <dbl>  <dbl>
1 4.250                                                                                         0.697  0.082   1.32
2 5.210                                                                                         1.45   1.01    1.88
3 5.896                                                                                         2.12   1.49    2.75

In the same way, here are the corresponding posterior summaries for the various combinations of \(\theta_{D_{2}\rightarrow M}\) conditional on three levels of \(W\).

draws %>% 
  transmute(`4.250` = b_respappr_d2 + `b_respappr_d2:sexism` * 4.250,
            `5.210` = b_respappr_d2 + `b_respappr_d2:sexism` * 5.120,
            `5.896` = b_respappr_d2 + `b_respappr_d2:sexism` * 5.896) %>% 
  pivot_longer(everything()) %>% 
  group_by(name) %>% 
  mean_qi(value) %>% 
  mutate_if(is.double, round, digits = 3) %>% 
  select(name:.upper) %>% 
  rename(mean = value,
         `Difference in Catherine's perceived behavior between being told she protested or not when W` = name)
# A tibble: 3 × 4
  `Difference in Catherine's perceived behavior between being told she protested or not when W`  mean .lower .upper
  <chr>                                                                                         <dbl>  <dbl>  <dbl>
1 4.250                                                                                         0.63  -0.108  1.36 
2 5.210                                                                                         0.415 -0.06   0.89 
3 5.896                                                                                         0.223 -0.407  0.874

At the end of the subsection, Hayes highlighted \(a_5\). Here it is.

draws %>% 
  ggplot(aes(x = `b_respappr_d2:sexism`)) +
  stat_halfeye(point_interval = median_qi, .width = 0.95,
               fill = "grey50", color = "white") +
  scale_y_continuous(NULL, breaks = NULL) +
  coord_cartesian(xlim = c(-1, 1)) +
  xlab(expression("b_respappr_d2:sexism (i.e., "*italic(a)[5]*")")) +
  dark_theme_bw() +
  theme(panel.grid = element_blank())

Turns out \(a_5\) has a wide posterior.

13.2.2 Estimating the second stage of the mediation process

Now here’s \(b\).

draws %>% 
  ggplot(aes(x = b_liking_respappr)) +
  stat_halfeye(point_interval = median_qi, .width = 0.95, 
               fill = "grey50", color = "white") +
  scale_x_continuous(expression("b_liking_respappr (i.e., "*italic(b)*")"),
                     breaks = c(-1, median(draws$b_liking_respappr), 1),
                     labels = c(-1, median(draws$b_liking_respappr) %>% round(3), 1)) +
  scale_y_continuous(NULL, breaks = NULL) +
  coord_cartesian(xlim = c(-1, 1)) +
  dark_theme_bw() +
  theme(panel.grid = element_blank())

Note how we plotted \(b\) on the same range of the \(x\)-axis as we did \(a_5\), above. This posterior is much more narrow.

13.3 Relative conditional indirect effects

When \(X\) is a multicategorical variable representing \(g = 3\) groups, there are two indirect effects, which we called relative indirect effects in Chapter 10. But these relative indirect effects are still products of effects. In this example, because one of these effects is a function, then the relative indirect effects become a function as well. (p. 487, emphasis in the original)

Before we use Hayes’s formulas at the top of page 488 to re-express the posterior in terms of the relative conditional indirect effects, we might want to clarify which of the draws columns correspond to the relevant parameters.

  • \(a_1\) = b_respappr_d1
  • \(a_2\) = b_respappr_d2
  • \(a_4\) = b_respappr_d1:sexism
  • \(a_5\) = b_respappr_d2:sexism
  • \(b\) = b_liking_respappr

To get our posterior transformations, we’ll use the expand_grid()-based approach from Chapter 12. Here’s the preparatory data wrangling.

indirect <- draws %>% 
  expand_grid(sexism = seq(from = 3.5, to = 6.5, length.out = 30))  %>% 
  mutate(`Protest vs. No Protest`            = (b_respappr_d1 + `b_respappr_d1:sexism` * sexism) * b_liking_respappr,
         `Collective vs. Individual Protest` = (b_respappr_d2 + `b_respappr_d2:sexism` * sexism) * b_liking_respappr) %>% 
  pivot_longer(contains("Protest")) %>% 
  select(sexism:value) %>% 
  group_by(name, sexism) %>% 
  median_qi(value)

head(indirect)
# A tibble: 6 × 8
  name                              sexism value  .lower .upper .width .point .interval
  <chr>                              <dbl> <dbl>   <dbl>  <dbl>  <dbl> <chr>  <chr>    
1 Collective vs. Individual Protest   3.5  0.292 -0.105   0.759   0.95 median qi       
2 Collective vs. Individual Protest   3.60 0.283 -0.0949  0.730   0.95 median qi       
3 Collective vs. Individual Protest   3.71 0.272 -0.0850  0.697   0.95 median qi       
4 Collective vs. Individual Protest   3.81 0.264 -0.0752  0.668   0.95 median qi       
5 Collective vs. Individual Protest   3.91 0.254 -0.0650  0.634   0.95 median qi       
6 Collective vs. Individual Protest   4.02 0.245 -0.0555  0.604   0.95 median qi       

Now we’ve saved our results in indirect, we just need to plug them into ggplot() to make our version of Figure 13.4.

indirect %>% 
  ggplot(aes(x = sexism, y = value, ymin = .lower, ymax = .upper, group = name)) +
  geom_ribbon(color = "white", fill = "transparent", linetype = 3) +
  geom_line(color = "white") +
  coord_cartesian(xlim = c(4, 6),
                  ylim = c(-0.6, 0.8)) +
  labs(title = "These are just the conditional indirect effects",
       x = expression(Perceived~Pervasiveness~of~Sex~Discrimination~'in'~Society~(italic(W))),
       y = "Relative Conditional Effect on Liking") +
  dark_theme_bw() +
  theme(legend.position = "none",
        panel.grid = element_blank()) +
  facet_grid(~ name)

Do not that unlike the figure in the text, we’re only displaying the conditional indirect effects. Once you include the 95% intervals, things get too cluttered to add in other effects. Here’s how we might make our version of Table 13.2 based on posterior means.

draws %>% 
  expand_grid(w = c(4.250, 5.125, 5.896)) %>% 
  rename(b = b_liking_respappr) %>% 
  mutate(`relative effect of d1` = (b_respappr_d1 + `b_respappr_d1:sexism` * w),
         `relative effect of d2` = (b_respappr_d2 + `b_respappr_d2:sexism` * w)) %>% 
  mutate(`conditional indirect effect of d1` = `relative effect of d1` * b,
         `conditional indirect effect of d2` = `relative effect of d2` * b) %>% 
  pivot_longer(cols = c(contains("of d"), b)) %>% 
  group_by(w, name) %>% 
  summarise(mean = mean(value) %>% round(digits = 3)) %>% 
  pivot_wider(names_from = name, values_from = mean) %>% 
  select(w, `relative effect of d1`, `relative effect of d2`, everything())
# A tibble: 3 × 6
# Groups:   w [3]
      w `relative effect of d1` `relative effect of d2`     b `conditional indirect effect of d1` conditional indirect effect of…¹
  <dbl>                   <dbl>                   <dbl> <dbl>                               <dbl>                            <dbl>
1  4.25                   0.697                   0.63  0.367                               0.257                            0.232
2  5.12                   1.45                    0.414 0.367                               0.534                            0.152
3  5.90                   2.12                    0.223 0.367                               0.778                            0.081
# ℹ abbreviated name: ¹​`conditional indirect effect of d2`

13.4 Testing and probing moderation of mediation

Surely by now you knew we weren’t going to be satisfied with summarizing the model with a bunch of posterior means.

13.4.1 A test of moderation of the relative indirect effect

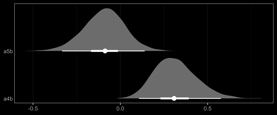
In this section Hayes referred to \(a_4 b\) and \(a_5b\) as the indexes of moderated mediation of the indirect effects of Protest vs. No Protest and Collective vs. Individual Protest, respectively. To express their uncertainty we’ll just work directly with the as_draws_df() output, which we’ve saved as draws.

draws <- draws %>% 
  mutate(a4b = `b_respappr_d1:sexism` * b_liking_respappr,
         a5b = `b_respappr_d2:sexism` * b_liking_respappr) 

draws %>% 
  pivot_longer(a4b:a5b, names_to = "parameter") %>% 
  group_by(parameter) %>% 
  mean_qi(value) %>% 
  mutate_if(is.double, round, digits = 3) %>% 
  select(parameter:.upper)
# A tibble: 2 × 4
  parameter  value .lower .upper
  <chr>      <dbl>  <dbl>  <dbl>
1 a4b        0.316  0.107  0.576
2 a5b       -0.092 -0.334  0.14 

Here they are in a stat_halfeye() plot.

draws %>% 
  pivot_longer(a4b:a5b, names_to = "parameter") %>% 
 
  ggplot(aes(x = value, y = parameter)) +
  stat_halfeye(point_interval = median_qi, .width = c(0.95, 0.5),
               fill = "grey50", color = "white") +
  scale_y_discrete(NULL, expand = expansion(add = 0.1)) +
  xlab(NULL) +
  dark_theme_bw() +
  theme(axis.ticks.y = element_blank(),
        panel.grid.major.y = element_blank(),
        panel.grid.minor.y = element_blank()) 

13.4.2 Probing moderation of mediation

We already computed the relevant 95% credible intervals at the end of Section 13.3. We could inspect those in a stat_halfeye() plot, too.

# we did this all before
draws %>% 
  expand_grid(w = c(4.250, 5.125, 5.896)) %>% 
  rename(b = b_liking_respappr) %>% 
  mutate(`relative effect of d1` = (b_respappr_d1 + `b_respappr_d1:sexism` * w),
         `relative effect of d2` = (b_respappr_d2 + `b_respappr_d2:sexism` * w)) %>% 
  mutate(`conditional indirect effect of d1` = `relative effect of d1` * b,
         `conditional indirect effect of d2` = `relative effect of d2` * b) %>% 
  pivot_longer(contains("conditional")) %>%
  
  # now plot instead of summarizing
  ggplot(aes(x = w, y = value)) +
  stat_halfeye(point_interval = median_qi, .width = c(0.95, 0.5),
               fill = "grey50", color = "white") +
  labs(x = "Sexism",
       y = "Relative Conditional Effect on Liking") +
  dark_theme_bw() +
  theme(panel.grid.minor.x = element_blank(),
        panel.grid.major.x = element_blank()) +
  facet_wrap(~ name)

13.5 Relative conditional direct effects

In order to get the \(R^2\) difference distribution analogous to the change in \(R^2\) \(F\)-test Hayes discussed on pages 495–496, we’ll have to first refit the model without the interaction for the \(Y\) criterion, liking.

m_model <- bf(respappr ~ 1 + d1 + d2 + sexism + d1:sexism + d2:sexism)
y_model <- bf(liking   ~ 1 + d1 + d2 + respappr + sexism)

model13.3 <- brm(
  data = protest, 
  family = gaussian,
  m_model + y_model + set_rescor(FALSE),
  chains = 4, cores = 4,
  file = "fits/model13.03")

Here’s the \(\Delta R^2\) density for our \(Y\), liking.

# wrangle
tibble(model13.1 = bayes_R2(model13.1, resp = "liking", summary = F)[, 1],
       model13.3 = bayes_R2(model13.3, resp = "liking", summary = F)[, 1]) %>% 
  mutate(difference = model13.1 - model13.3) %>%
  
  # plot
  ggplot(aes(x = difference)) +
  stat_halfeye(point_interval = median_qi, .width = c(0.95, 0.5),
               fill = "grey50", color = "white") +
  scale_y_continuous(NULL, breaks = NULL) +
  coord_cartesian(xlim = c(-0.5, 0.5)) +
  xlab(expression(Delta*italic(R)^2)) +
  dark_theme_bw() +
  theme(panel.grid = element_blank())

We’ll also compare the models by their information criteria.

model13.3 <- add_criterion(model13.3, criterion = c("waic", "loo"))

loo_compare(model13.1, model13.3, criterion = "loo") %>% print(simplify = F)
          elpd_diff se_diff elpd_loo se_elpd_loo p_loo  se_p_loo looic  se_looic
model13.1    0.0       0.0  -380.0     14.8        16.0    2.7    759.9   29.6  
model13.3   -1.0       2.9  -381.0     15.6        14.9    2.7    762.0   31.2  
loo_compare(model13.1, model13.3, criterion = "waic") %>% print(simplify = F)
          elpd_diff se_diff elpd_waic se_elpd_waic p_waic se_p_waic waic   se_waic
model13.1    0.0       0.0  -379.8      14.7         15.8    2.6     759.5   29.5 
model13.3   -1.1       2.8  -380.9      15.6         14.8    2.7     761.8   31.2 

As when we went through these steps for resp = "respappr", above, the Bayesian \(R^2\), the LOO-CV, and the WAIC all suggest there’s little difference between the two models with respect to predictive utility. In such a case, I’d lean on theory to choose between them. If inclined, one could also do Bayesian model averaging.

Our approach to plotting the relative conditional direct effects will mirror what we did for the relative conditional indirect effects, above. Here are the brm() parameters that correspond to the parameter names of Hayes’s notation.

  • \(c_1\) = b_liking_d1
  • \(c_2\) = b_liking_d2
  • \(c_4\) = b_liking_d1:sexism
  • \(c_5\) = b_liking_d2:sexism

With all clear, we’re ready to make our version of Figure 13.4 with respect to the conditional direct effects.

# wrangle
draws %>% 
  expand_grid(sexism = seq(from = 3.5, to = 6.5, length.out = 30)) %>% 
  mutate(`Protest vs. No Protest`            = b_liking_d1 + `b_liking_d1:sexism` * sexism,
         `Collective vs. Individual Protest` = b_liking_d2 + `b_liking_d2:sexism` * sexism) %>% 
  pivot_longer(contains("Protest")) %>% 
  group_by(name, sexism) %>% 
  median_qi(value) %>% 
  
  # plot
  ggplot(aes(x = sexism, y = value, ymin = .lower, ymax = .upper)) +
  geom_ribbon(color = "white", fill = "transparent", linetype = 3) +
  geom_line() +
  coord_cartesian(xlim = c(4, 6),
                  ylim = c(-0.6, 0.8)) +
  labs(title = "These are just the conditional direct effects",
       x = expression("Perceived Pervasiveness of Sex Discrimination in Society "*(italic(W))),
       y = "Relative Conditional Effect on Liking") +
  dark_theme_bw() +
  theme(legend.position = "none",
        panel.grid = element_blank()) +
  facet_grid(~ name)

Holy smokes, them are some wide 95% CIs! No wonder the information criteria and \(R^2\) comparisons were so uninspiring.

Notice that the \(y\)-axis is on the parameter space. When Hayes made his Figure 13.5, he put the \(y\)-axis on the liking space, instead. When we want things in the parameter space, we work with the output of as_draws_df(); when we want them in the criterion space, we typically use fitted(). This time, however, we’ll practice again with tidbayes::add_epred_draws().

# we need new `nd` data
nd <- protest %>% 
  distinct(d1, d2, condition) %>% 
  expand_grid(sexism = seq(from = 3.5, to = 6.5, length.out = 30)) %>% 
  mutate(respappr = mean(protest$respappr))

# feed `nd` into `add_epred_draws()` and then summarize with `median_qi()`
f <- add_epred_draws(model13.1, 
                     newdata = nd,
                     resp = "liking") %>% 
  median_qi(.epred)

# plot!
f %>% 
  ggplot(aes(x = sexism)) +
  geom_ribbon(aes(ymin = .lower, ymax = .upper),
              linetype = 3, color = "white", fill = "transparent") +
  geom_line(aes(y = .epred)) +
  geom_point(data = protest, 
             aes(y = liking),
             color = "red", size = 2/3) +
  coord_cartesian(xlim = c(4, 6),
                  ylim = c(4, 7)) +
  labs(x = expression(paste("Perceived Pervasiveness of Sex Discrimination in Society (", italic(W), ")")),
       y = expression(paste("Evaluation of the Attorney (", italic(Y), ")"))) +
  dark_theme_bw() +
  theme(panel.grid = element_blank()) +
  facet_wrap(~ condition)

Relative to the text, we expanded the range of the \(y\)-axis a bit to show more of that data (and there’s even more data outside of our expanded range). Also note how after doing so and after including the 95% CI bands, the crossing regression line effect in Hayes’s Figure 13.5 isn’t as impressive looking any more.

On pages 497 and 498, Hayes discussed more omnibus \(F\)-tests. Much like with the \(M\) criterion, we won’t come up with Bayesian \(F\)-tests, but we might go ahead and make pairwise comparisons at the three percentiles Hayes prefers.

# we need new `nd` data
nd <- protest %>% 
  distinct(d1, d2, condition) %>% 
  expand_grid(sexism = c(4.250, 5.120, 5.896)) %>% 
  mutate(respappr = mean(protest$respappr))

# define f
f <- add_epred_draws(model13.1, 
                     newdata = nd,
                     resp = "liking") %>% 
  ungroup() %>% 
  select(condition, sexism, .draw, .epred) %>% 
  pivot_wider(names_from = condition, values_from = .epred) %>% 
  mutate(`Individual Protest - No Protest` = `Individual Protest` - `No Protest`,
         `Collective Protest - No Protest` = `Collective Protest` - `No Protest`,
         `Collective Protest - Individual Protest` = `Collective Protest` - `Individual Protest`)

# a tiny bit more wrangling and we're ready to plot the difference distributions
f %>% 
  select(sexism, contains("-")) %>%
  pivot_longer(-sexism) %>% 
  mutate(sexism = str_c("W = ", sexism)) %>% 

  ggplot(aes(x = value)) +
  stat_halfeye(point_interval = median_qi, .width = 0.95, 
               color = "white") +
  geom_vline(xintercept = 0, linetype = 2) +
  scale_y_continuous(NULL, breaks = NULL) +
  dark_theme_bw() +
  theme(panel.grid = element_blank()) +
  facet_grid(sexism ~ name)

Now we have f, it’s easy to get the typical numeric summaries for the differences.

f %>% 
  select(sexism, contains("-")) %>% 
  pivot_longer(-sexism) %>% 
  group_by(name, sexism) %>% 
  mean_qi(value) %>% 
  mutate_if(is.double, round, digits = 3) %>% 
  select(name:.upper) %>% 
  rename(mean = value)
# A tibble: 9 × 5
  name                                    sexism   mean .lower .upper
  <chr>                                    <dbl>  <dbl>  <dbl>  <dbl>
1 Collective Protest - Individual Protest   4.25 -0.119 -0.747  0.502
2 Collective Protest - Individual Protest   5.12 -0.143 -0.539  0.253
3 Collective Protest - Individual Protest   5.90 -0.164 -0.717  0.372
4 Collective Protest - No Protest           4.25 -0.549 -1.14   0.026
5 Collective Protest - No Protest           5.12 -0.11  -0.556  0.328
6 Collective Protest - No Protest           5.90  0.28  -0.371  0.936
7 Individual Protest - No Protest           4.25 -0.43  -1.03   0.202
8 Individual Protest - No Protest           5.12  0.032 -0.401  0.445
9 Individual Protest - No Protest           5.90  0.445 -0.184  1.02 

We don’t have \(p\)-values, but who needs them? All the differences are small in magnitude and have wide 95% intervals straddling zero.

To get the difference scores Hayes presented on pages 498–500, one might execute something like this.

draws %>% 
  transmute(d1_4.250 = b_liking_d1 + `b_liking_d1:sexism` * 4.250,
            d1_5.120 = b_liking_d1 + `b_liking_d1:sexism` * 5.120,
            d1_5.896 = b_liking_d1 + `b_liking_d1:sexism` * 5.896,
            
            d2_4.250 = b_liking_d2 + `b_liking_d2:sexism` * 4.250,
            d2_5.120 = b_liking_d2 + `b_liking_d2:sexism` * 5.120,
            d2_5.896 = b_liking_d2 + `b_liking_d2:sexism` * 5.896) %>%
  pivot_longer(everything(),
               names_sep = "_",
               names_to = c("protest dummy", "sexism")) %>% 
  group_by(`protest dummy`, sexism) %>% 
  mean_qi() %>% 
  mutate_if(is.double, round, digits = 3) %>% 
  select(`protest dummy`:.upper) %>% 
  rename(mean = value)
# A tibble: 6 × 5
  `protest dummy` sexism   mean .lower .upper
  <chr>           <chr>   <dbl>  <dbl>  <dbl>
1 d1              4.250  -0.489 -0.993  0.026
2 d1              5.120  -0.039 -0.431  0.338
3 d1              5.896   0.363 -0.219  0.93 
4 d2              4.250  -0.119 -0.747  0.502
5 d2              5.120  -0.143 -0.539  0.253
6 d2              5.896  -0.164 -0.717  0.372

Each of those was our Bayesian version of an iteration of what you might call \(\theta_{D_i \rightarrow Y} \mid W\).

Session info

sessionInfo()
R version 4.5.1 (2025-06-13)
Platform: aarch64-apple-darwin20
Running under: macOS Ventura 13.4

Matrix products: default
BLAS:   /Library/Frameworks/R.framework/Versions/4.5-arm64/Resources/lib/libRblas.0.dylib 
LAPACK: /Library/Frameworks/R.framework/Versions/4.5-arm64/Resources/lib/libRlapack.dylib;  LAPACK version 3.12.1

locale:
[1] en_US.UTF-8/en_US.UTF-8/en_US.UTF-8/C/en_US.UTF-8/en_US.UTF-8

time zone: America/Chicago
tzcode source: internal

attached base packages:
[1] stats     graphics  grDevices utils     datasets  methods   base     

other attached packages:
 [1] tidybayes_3.0.7 brms_2.23.0     Rcpp_1.1.0      lubridate_1.9.4 forcats_1.0.1   stringr_1.6.0   dplyr_1.1.4    
 [8] purrr_1.2.1     readr_2.1.5     tidyr_1.3.2     tibble_3.3.1    ggplot2_4.0.1   tidyverse_2.0.0

loaded via a namespace (and not attached):
 [1] svUnit_1.0.8            tidyselect_1.2.1        farver_2.1.2            loo_2.9.0.9000          S7_0.2.1               
 [6] fastmap_1.2.0           TH.data_1.1-4           tensorA_0.36.2.1        digest_0.6.39           timechange_0.3.0       
[11] estimability_1.5.1      lifecycle_1.0.5         StanHeaders_2.36.0.9000 survival_3.8-3          terra_1.8-70           
[16] magrittr_2.0.4          posterior_1.6.1.9000    compiler_4.5.1          rlang_1.1.7             tools_4.5.1            
[21] utf8_1.2.6              yaml_2.3.12             knitr_1.51              labeling_0.4.3          emo_0.0.0.9000         
[26] bridgesampling_1.2-1    htmlwidgets_1.6.4       sp_2.2-0                curl_7.0.0              bit_4.6.0              
[31] pkgbuild_1.4.8          plyr_1.8.9              RColorBrewer_1.1-3      abind_1.4-8             multcomp_1.4-29        
[36] withr_3.0.2             grid_4.5.1              stats4_4.5.1            xtable_1.8-4            inline_0.3.21          
[41] emmeans_1.11.2-8        scales_1.4.0            MASS_7.3-65             cli_3.6.5               mvtnorm_1.3-3          
[46] rmarkdown_2.30          crayon_1.5.3            generics_0.1.4          RcppParallel_5.1.11-1   rstudioapi_0.17.1      
[51] reshape2_1.4.5          tzdb_0.5.0              rstan_2.36.0.9000       splines_4.5.1           bayesplot_1.15.0.9000  
[56] assertthat_0.2.1        parallel_4.5.1          matrixStats_1.5.0       vctrs_0.7.0             V8_8.0.1               
[61] Matrix_1.7-3            sandwich_3.1-1          jsonlite_2.0.0          arrayhelpers_1.1-0      hms_1.1.4              
[66] bit64_4.6.0-1           ggdist_3.3.3            glue_1.8.0              codetools_0.2-20        distributional_0.5.0   
[71] stringi_1.8.7           gtable_0.3.6            raster_3.6-32           QuickJSR_1.8.1          pillar_1.11.1          
[76] htmltools_0.5.9         Brobdingnag_1.2-9       R6_2.6.1                vroom_1.6.6             evaluate_1.0.5         
[81] lattice_0.22-7          backports_1.5.0         rstantools_2.5.0.9000   gridExtra_2.3           coda_0.19-4.1          
[86] nlme_3.1-168            checkmate_2.3.3         xfun_0.55               zoo_1.8-14              pkgconfig_2.0.3        

Comments